Über den Namen Killat/Killert
Auf dieser Seite finden Sie zahlreiche Infos zu dem Familiennamen "Killat/Killert". Sie erfahren, wie und wann es zu der Namensänderung kam, welche Herkunft der Name hat und Sie erfahren die Details zu den Killerts aus Troisdorf. Wenn Sie Fragen oder Anmerkungen haben, schreiben Sie mir bitte: stammbaum@killert.de.
Alle Dokumente und Fotos können mit einem Klick vergrössert werden. Alle Rechte zur Nutzung dieser Dokumente als Medien sind vorbehalten.
Von "Killat" zu "Killert"
Der Name "Killert" ergab sich aus einer Verfügung der Nazis, denen "Killat" zu slawisch klang - eine ziemlich unsinnige Behauptung. So wurde verfügt, dass der der Name von "KILLAT" zu "KILLERT" geändert werden sollte. Dies ist das offizielle Dokument zu dieser Namensänderung:
Am 18. April 1942 wurde der Name "Killat" zu "Killert" geändert.

Namensherkunft - "Killat" kommt vom französischen "Cuillat"
Die Namensherkunft von "Killat" kommt jedoch aus einer ganz anderen geografischen Richtung. Laut diversen Berichten in dem "Ostpreussenblatt" und dem "Memeler Dampfboot" - Publikationen, die sich hauptsächlich an Vertriebene richteten und deren teilweise politische Ausrichtung ich mir hier ausdrücklich nicht zu eigen mache - haben über diese Namensherkunft berichtet:
Hinweise auf die Namenherkunft im "Ostpreussenblatt"

Infos aus dem "Ostpreussenblatt"
Hinweise auf die Namensherkunft im "Memeler Dampfboot"

Infos aus dem "Memeler Dampfboot"
Joachim Lörzer über die Namensherkunft von Killert
Diese Hinweise decken sich auch mit den Recherchen meines Onkels mütterlicherseits, Joachim Lörzer, der zu dem Familiennamen Lörzer eine vielbeachtete Familienchronik geschrieben hat. In einem Brief an meine Eltern hat er von seinen Recherchen berichtet:
![]() |
![]() |
Versuch eines Stammbaums
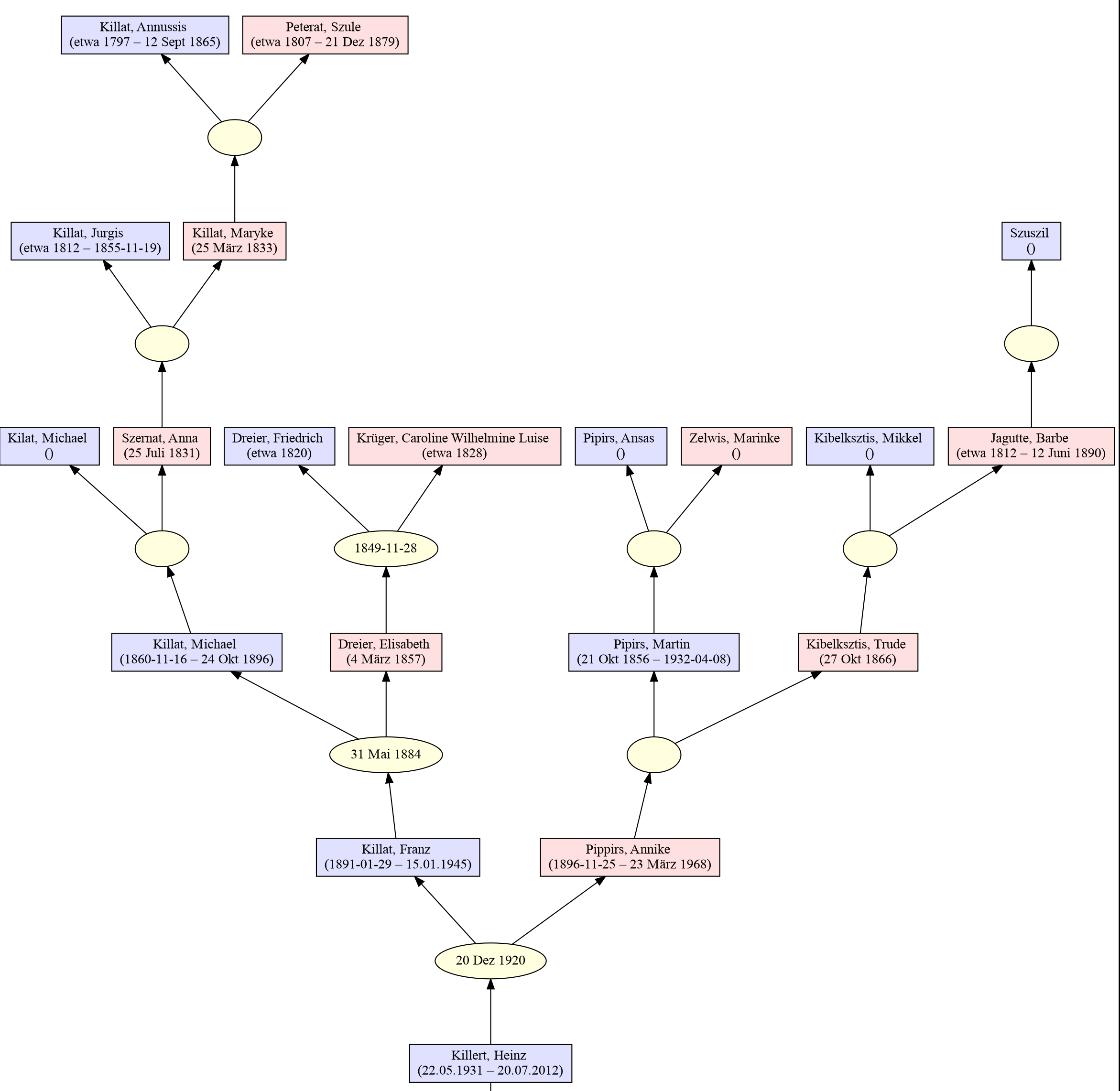
Basierend auf einigen alten Dokumenten und mit Hilfe von "Ancestry" habe ich versucht, den Stammbaum ausgehend von meinem Vater Heinz Killert so weit wie möglich zurück zu verfolgen. Dabei bin ich über die großväterliche Seite von Franz Killert (Killat) bis in das Jahr 1792 vorgedrungen. Der älteste Vorfahre, den ich bisher gefunden haben, trug den wohlklingenden Namen "Annussis Killat" - allerdings waren die gescannten Originaldokumente für mich unleserlich. Ob diese Generation damit bereits in das Elsass zurückverfolgt werden kann, kann ich bisher also nicht belegen. Hier eine Grafik aus GRAMPS, basierend auf den Recherchen in Ancestry. Die Daten sind unvollständig und besonders die Jahreszahlen sind mit Vorsicht zu geniessen. Es ist oft so, dass die Söhne dieselben Vornamen wie die Väter hatten, so dass es schnell zu Verwerfungen kommt. Diese Verbindungen scheinen mir aber sehr stimmig zu sein:

Versuch eines Stammbaums
Im Zusammenhang mit diesem Stammbaum bin ich immer an Informationen zu dem Namen "Killert/Killat" interessiert. Mich interessieren aber auch alle Informationen zu diesen Familiennname und wie sie mit diesem Stammbaum in Verbindung zu bringen sind. Vielleicht sind Sie auf meine Seite gestossen, weil Sie nach einem dieser Namen gegoogelt haben?:
- Killert/Killat Kibelktzis
- Pippirs
- Jagutte
- Kmienek
Zögern Sie nicht, mir zu schreiben - ich freue mich auf Ihre Mail: stammbaum@killert.de.
Weitere Dokumentationen auf diesen Seiten
Verachtung - Briefwechsel zwischen Heinz und Werner Killert - Ewig gestriges Gedankengut in der Familie ... .
Erinnerungen an Memel - Der letzte Brief von Franz Killert an seinen Sohn.
Franz Killat - Viele offene Fragen zum Leben und Verbleib des Großvaters
Annike Killert - Erinnerungen an die Oma, die ich nie kennengelernt habe.

